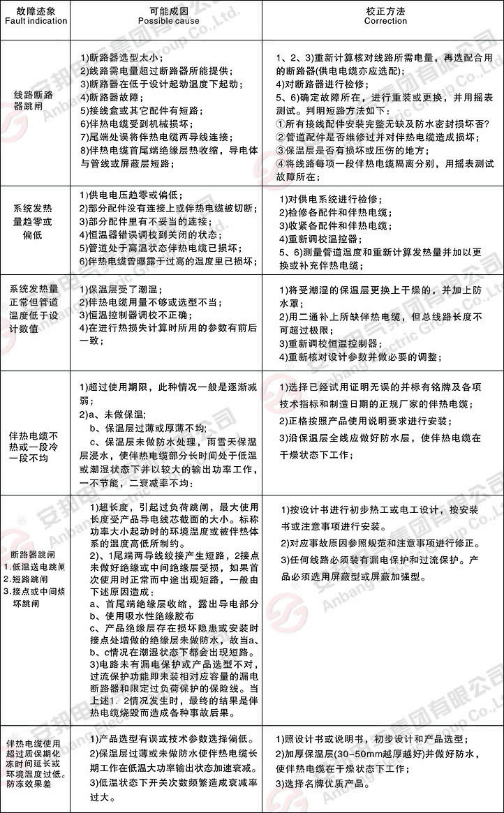
为了更好的分析出管道电伴热故障原因,并且给出相对应的解决方法,安邦集团小编制作了以下图表,图表中包括管道电伴热系统中线路断路器跳闸、管道电伴热系统发热量趋零或偏低、管道电伴热系统不热或冷热不均等故障的原因分析及检修方法。
电伴热带故障原因及故障检修参照图表
上述简析了管道电伴热故障原因及检修方法,但是安邦小编认为电伴热客户完全可以减少(避免)故障的发生。那么如何才能减少(避免)故障的发生呢?安邦技术员认为应该使用正规企业生产的电伴热产品,对管道电伴热系统进行一年一次的例行检修。
关键词:电伴热带厂家、管道电伴热、安邦集团


